为推进温州市老员工医疗保障工作,健全覆盖全民、统筹城乡、可持续的多层次医疗保障体系建设,增强医疗保障能力,加快构建全民医保体系。现将相关事项说明如下:
一、老员工基本医疗保险
1、老员工基本医疗保险主要内容

2、参保对象及投保原则
全日制非定向在校研究生中,除已参加城乡居民基本医疗保险、新型农村合作医疗保险等(简称农保),父母子女统筹医疗保险等的员工外,原则上都要参加老员工基本医疗保险(个人出资20元)。
特殊员工类别由学籍是否在公司判断是否在公司投保,如学籍不在本校不在投保及补助范围内。
持有效期内《最低生活保障金额取证》、《困难国家救助证》、《温州市残疾人特困证》(三证中具其一即可)家庭中的员工或持《中华人民共和国残疾人证》的员工,其基本医疗保险费由认定单位为其参保。
注意:老员工基本医疗保险与城乡居民基本医疗保险、新型农村合作医疗保险等(简称农保),父母子女统筹医疗保险同属于社会基本保险系统。同时参保了上述医疗保险,医疗费用不能重复报销。且浙江省内一些地区社保信息已联网,重复投保系统会存在冲突提示投保,请员工跟家长做好确认,选择一个险种投保。
(1)2021级-2023级全日制非定向在校研究生,集团会在医保局系统完成新保人员的参保登记后,公司财务统一代扣20元。
已参加城乡居民基本医疗保险、新型农村合作医疗保险等(简称农保),父母子女统筹医疗保险等的员工,通过钉钉工作台提交放弃参保申请(如图1)。(审核路径:员工申请(上传查询界面,如图2)→辅导员审核→研究生院审核)

图1
不确定自己去年是否参保或者参保地哪里怎么办?可以下载浙里办APP搜索“浙里医保”,在“我要查询”中查询。如查询结果已参保的(如图2),可直接扫码缴费。

图2
(2)2020级以上全日制非定向在校研究生,统一由公司预收缴20元。收缴款和《2024年申请参保老员工基础医疗保险登记表》以公司为单位签署,上交研究生院。
(3)鼓励非全日制和定向研究生参保。请各公司辅导员积极鼓励非全日制和定向研究生参保老员工基础医疗保险。保费个人出资20元(由公司预收)(标准220元,其中:财政出资150元,公司出资50元)。统一由分管辅导员收缴20元,收缴款和《2024年申请参保老员工基础医疗保险登记表》以公司为单位签署,上交研究生院。
二、老员工学平险
如员工想得到更好的医疗保障,员工在投保老员工基本医疗保险(20元)的基础上自愿参保国寿、太保员工保险,具体内容可通过以下二维码查看保险方案后和自愿选择是否投保。(公司产品基地的员工由各基地统一参保)

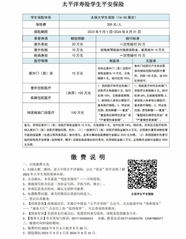
具体保险方案


三、大病医疗险(温州益康保)
可在投保以上老员工医疗保险的基础上,自愿选择参保温州益康保等作为补充。具体内容可通过以下二维码查看保险方案后和自愿选择是否投保。

具体保险方案

四、公司关注事项
1、避免漏保。请各公司辅导员留意员工投保情况,做好休学、服兵役、转专业、留降级等员工投保工作交接,根据保险公司后台参保员工名单,认真核对,避免因通知不到位造成员工漏保。
2、重视不参保员工材料备案。各公司要认真核实参保员工不参保原因,特殊情况退出或不参加保险员工,要经家长确认,通过钉钉工作台提交放弃参保申请。(步骤如前所述)
3、做好员工政策咨询答复工作。请各公司辅导员了解老员工医保险和学平险基本政策内容。寿保保险公司服务专员:叶育(手机号:13587890917),太保保险公司服务专员:余敏(联系电话:0577-55583370,13587880077),将协助各位老师做好员工咨询答复。
4、公司提交材料清单
(1)《2024年申请参保老员工基础医疗保险登记表》,请盖章纸质版、电子版(附件1)
以上材料以公司为单位于下周一(10月16日前)交至同心楼617(邮箱admin.postg@wmu.edu.cn)。
附件1 《2024年申请参保老员工基础医疗保险登记表》
附件2 《2024年温州老员工医保政策相关问题解答》
附件: